Для снятия генератора необходимо отключить аккумуляторные батареи и отсоединить все выводы генератора. Ослабить стяжной разрезной болт 8 (см. Рисунок 194 — Установка генератора), отвернуть гайки 4 и 7 крепления лапок генератора к кронштейну, ослабить болт 2 крепления упоров 3 натяжного болта 5.

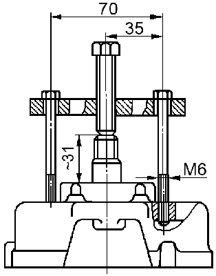
Рисунок 194 —
Установка генератора
1 — рым передний; 2, 8 — болты; 3 — упоры; 4, 7 — гайки;
5 — болт натяжной; 6 — генератор; 9 — ремень привода генератора; размер 33° max
— контролируемый размер
Поворотом натяжного болта 5 ослабить натяжение ремня привода генератора и снять его. Затем снять генератор.
Установку генератора производить в обратном порядке.
Натяжение ремня осуществляется по Схеме проверки натяжения ремня, приведенной в разделе «Техническое обслуживание двигателя». Правильно натянутый ремень при нажатии на середину наиболее длинной ветви ремня усилием 44,1 ± 5,0 Н (4,5 ± 0,5 кгс) должен иметь прогиб (6-10) мм.
Подсоединить все выводы генератора.
При ремонте генератора устранять неисправности рекомендуется заменой поврежденных деталей и узлов, причем для этого не всегда необходимо полностью разбирать генератор.
Допускается ремонт отдельных деталей.
Для разборки генератора следует:
- вывернуть болты крепления щеткодержателя к крышке и снять щеткодержатель в сборе с регулятором напряжения;
- вывернуть винты крепления крышки шарикового подшипника;
- вывернуть стяжные винты крепления крышки генератора;
- снять крышку со стороны контактных колец вместе со статором;
- отсоединить фазные выводы обмотки статора от выводов выпрямительного блока и отделить статор;
- отвернуть гайку крепления шкива, предварительно закрепив ротор за один из полюсов или придерживая его гаечным ключом, и снять шкив;
- снять вентилятор, удалить из канавки сегментную шпонку и снять упорную втулку;
- снять крышку со стороны привода вместе с шариковым подшипником с вала ротора с помощью специального съемника (см. рисунок), используя для этой цели резьбовые отверстия в крышке;
- снять с вала шариковый подшипник;
- с крышки со стороны контактных колец снять выпрямительный блок.

Рисунок 195 —
Съемник для снятия подшипника генератора
После разборки надо тщательно очистить от грязи детали и узлы генератора, металлические, кроме подшипников и сборочных единиц, содержащих обмотки, изоляционные детали и полупроводниковые приборы, обезжирить, промыть бензином и высушить, а остальные протереть ветошью, смоченной бензином. Осмотреть и заменить детали, имеющие механические повреждения.
Не допускаются на шкиве трещины, проходящие через отверстие, износ отверстий более 24,01 мм, на поверхности канавок шкива — забоины, риски. Проверить износ канавки шкива под ремень.
Шкив допускается к установке, если при установке в канавку контрольных роликов диаметром (2,78 ± 0,01) мм диаметр, замеренный по роликам, — не менее (65,87 ± 0,13) мм.
Погнутость лопастей вентилятора устранить правкой и рихтовкой.
При износе или овальности отверстия в кронштейне крепления крышки со стороны контактных колец и крышки со стороны привода более 10,3 мм нужно рассверлить отверстие. Изношенное посадочное отверстие под подшипник в крышке со стороны контактных колец до диаметра более 47,02 мм, а в крышке со стороны привода — более 52,04 мм обработать до размера (50,00 - 50,05) мм и (55,00 - 55,05) мм соответственно и затем запрессовать ремонтное кольцо с сохранением в нем прежнего посадочного размера под подшипник.
При сборке генератора для обеспечения соосности отверстий крепления генератора на двигателе перед сборкой необходимо вставить в них плотно входящий стержень. После закрепления стяжных болтов удалить стержень.
После сборки проверить от руки легкость вращения вала и техническое состояние генератора.
Проверка обмотки возбуждения ротора. Исправность обмотки следует проверять тестером (омметром), при этом следить за надежностью контакта наконечников измерительных проводов прибора с контактными кольцами ротора. Величина сопротивления должна соответствовать значению, указанному в технической характеристике генератора, если обмотка не имеет короткозамкнутых витков. Если в обмотке имеется обрыв, то стрелка омметра не отклоняется. Исправность обмотки и надежность прилегания щеток к контактным кольцам можно проверить на стенде, не разбирая генератор.
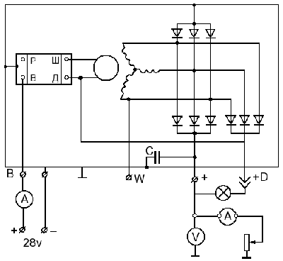
Схема проверки генератора приведена на одноименном рисунке.

Рисунок 196 —
Схема соединений при проверке технического состояния генератора
При напряжении источника питания постоянного тока 28 В, подсоединенного к штекерам обмотки, сила потребляемого тока не должна превышать значения, указанного в технической характеристике генератора. Если в обмотке имеется обрыв, то стрелка вольтметра не отклонится.
Замыкание обмотки возбуждения на массу можно определить контрольной лампой или вольтметром под напряжением (220-250) В. Если в течение одной минуты тока не будет, то изоляция обмотки исправна.
Если в обмотке возбуждения обнаружен обрыв, надо осмотреть места пайки концов обмотки к контактным кольцам и в случае распайки восстановить нарушенное соединение. Если место обрыва находится внутри обмотки или обнаружено межвитковое замыкание или замыкание обмотки на массу, заменить ротор.
Проверку обмотки статора нужно проводить отдельно, после разборки генератора, с отсоединенными от выпрямительного блока выводами обмотки.
Для определения обрыва в фазной обмотке статора следует поочередно подсоединять по две фазы обмотки к тестеру (омметру) или через контрольную лампу к источнику тока напряжением (12 - 30) В.
В случае обрыва какой-либо из обмоток при соединении ее с выводами двух других стрелка тестера (омметра) не отклоняется, а контрольная лампа не горит. При исправной обмотке фазы показания омметра должны соответствовать значениям, указанным в технической характеристике. Межвитковое замыкание обмотки статора нужно проверять портативным дефектоскопом модели ПДО-1.
Замыкание обмотки статора на массу, вследствие механического или теплового повреждения изоляции обмотки или выводов, проверять контрольной лампой под напряжением (220 - 250) В включением одного проводника на сердечник статора, а другого — на один из выводов обмотки. Если лампа не загорится, замыкание отсутствует.
Необходимо проверить состояние изоляции проводов обмотки. Изоляция не должна иметь следов перегрева.
В случае обрыва фазного вывода от наконечника надо отмотать один-два витка обмотки, установить изоляционную трубу и спрессовать или припаять наконечник.
Проверка технического состояния генератора. Причиной отказов в работе генераторной установки могут быть неисправности генератора, регулятора напряжения или же нарушения электрического контакта в цепи системы электроснабжения. Поэтому, прежде чем приступить к проверке, следует убедиться в надежности электрического контакта проводов на выводах генератора, регулятора напряжения и соединительных колодках между пучками проводов и в исправности реле отключения обмотки возбуждения генератора (см. раздел «ЭФУ»). Затем проверить с помощью контрольной лампы наличие тока в цепи возбуждения.
Проверку технического состояния нужно выполнять на стенде, позволяющем изменять частоту вращения ротора генератора, токовую нагрузку и проводить измерения напряжения, силы тока и частоты вращения ротора генератора.
Электроснабжение обмотки возбуждения надо осуществлять от источника постоянного тока. Величина напряжения питания — 28 В (см. Рисунок 196 — Схема соединений при проверке технического состояния генератора).
Измерительные приборы должны подбираться так, чтобы измеряемые значения находились в пределах (30 - 95) % шкалы. Прибор для измерения силы тока должен иметь класс точности не ниже 1,5, а напряжения — 1,0.






